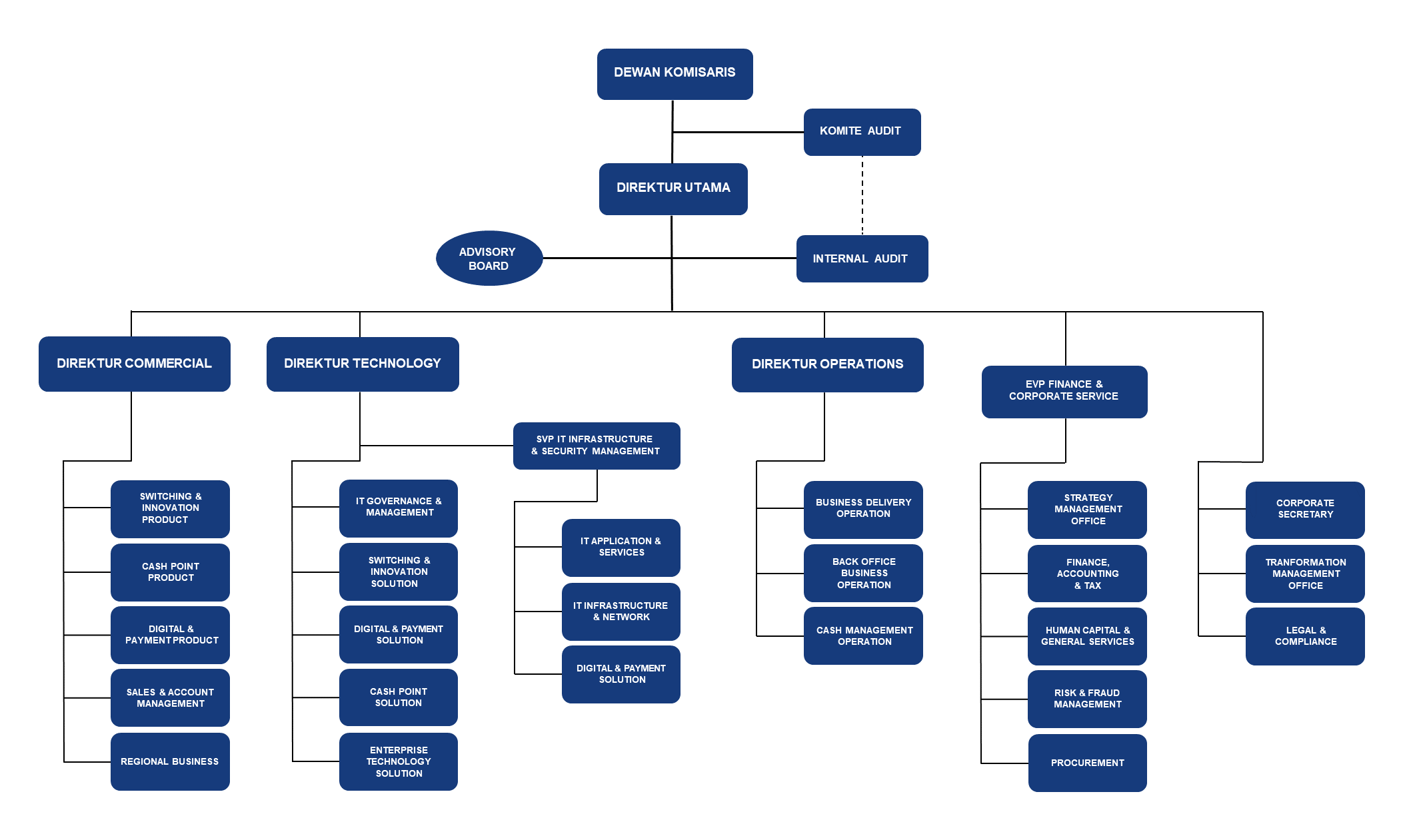
Struktur Organisasi

Informasi mengenai struktur, fungsi, dan tanggung jawab manajemen di Jalin.

Struktur Organisasi Maret 2025

Kami menghargai privasi Anda

Situs web ini menyimpan cookies di komputer Anda. Cookies ini digunakan untuk mengumpulkan informasi tentang bagaimana Anda berinteraksi dengan situs kami dan memungkinkan kami untuk mengingat Anda. Kami menggunakan informasi ini untuk meningkatkan dan menyesuaikan pengalaman Anda serta untuk analitik dan metrik.